浙社科办〔2024〕57号 关于公布2024年度浙江省新型智库课题(第一批)立项名单的通知.pdf
浙社科办〔2024〕57号
各省级新型智库、各有关单位:
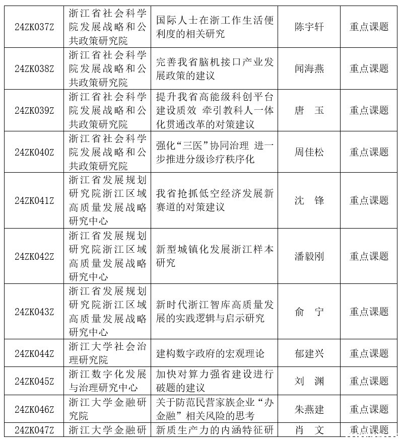
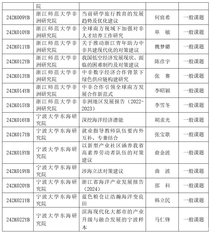
根据《浙江省新型智库建设管理办法(修订)》(浙社科联发〔2022〕29号),经云博体育最新官网登录入口党组研究,省哲学社会科学工作办公室同意与公示,以下课题立项为2024年度浙江省新型智库课题(第一批),共计246项,其中重点课题94项、一般课题152项,具体名单如下:
2024年度浙江省新型智库课题(第一批)立项课题为省哲学社会科学规划课题。其中列为重点课题的,资助经费4万元;列为一般课题的,资助经费2万元。课题经费由各智库、智库联盟从年度经费中列支。已获智库相关研究课题资助的,不再另行给予经费资助;资助额度不足资助标准的,由各自补足。
2024年度浙江省新型智库课题(第一批)立项时间为2024年12月27日,立项课题均为后期追认课题,立项即视为结题,如有需要,请各单位凭立项文件至云博体育最新官网登录入口统一办理结题手续。
联系处室:云博体育最新官网登录入口科研管理处;
联系人:李波、熊立春;
联系电话:0571-87053182;
联系地址:浙江省杭州市拱墅区密渡桥路51-1号省行政中心二号院615室。
浙江省哲学社会科学工作办公室
2024年12月31日























